In Search of a Style - Art or Illustration?
I didn’t want to distinguish illustration from art. After all, why is the oil painting that depicts Jesus’ crucifixion fine art, and The New Yorker cover not?
In the previous post, I discussed that style is not just its look and content but also has to serve the purpose of its genre.
For the longest time, I didn’t want to distinguish illustration from fine art. After all, why is the oil painting that tells the story of Jesus’ crucifixion fine art, and The New Yorker cover that depicts the city during a pandemic not?
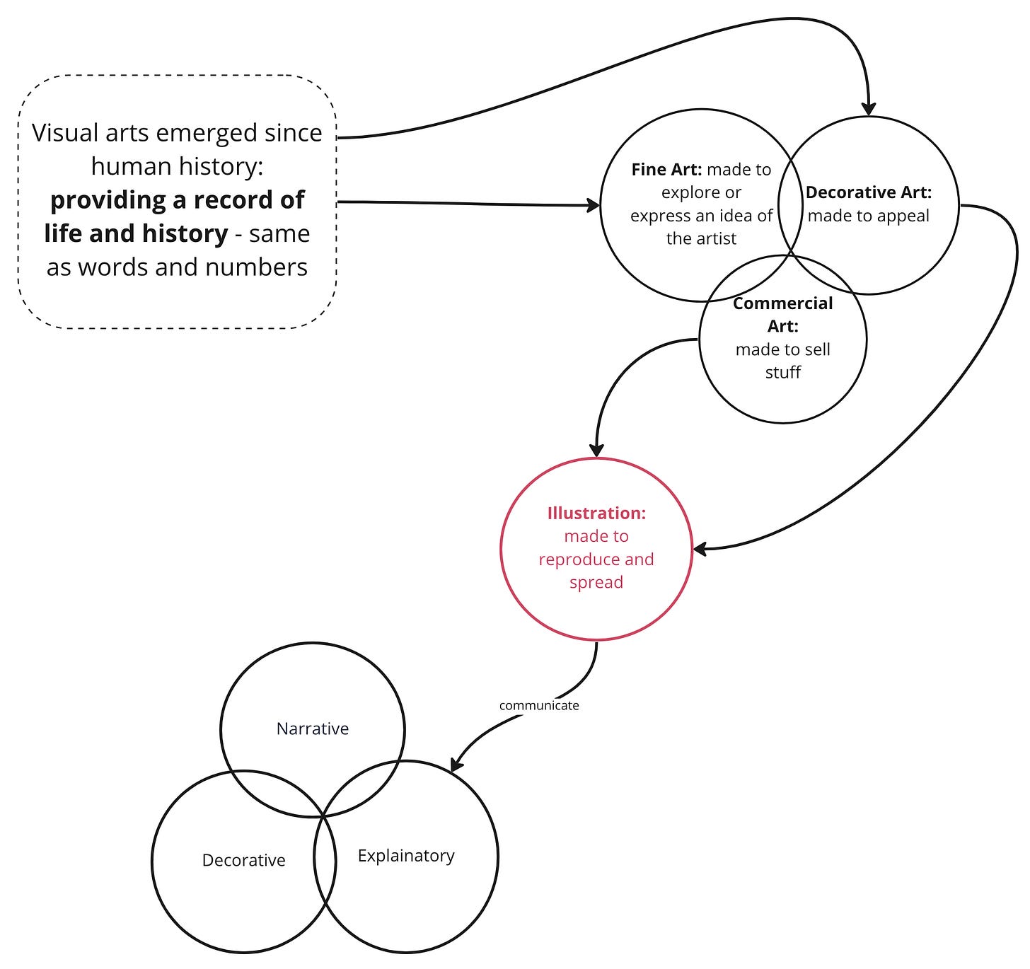
I personally have a very broad definition of art. The earliest images created by our ancestors date back 73,000 years, whereas the earliest ledger (numerical records of transactions) dates back 7,000 years. Earliest written records? 5,000 years.
This tells me that our instinct to draw is way more ancient and primal than our instinct to write and calculate. Unfortunately, today our society sees the ability to draw as a gift bestowed upon special people.
My broad view of art made me wishy-washy about how to label my drawings.
However, “Ignore the genre, and we’ll ignore you.” Says Seth Goldin in The Practice. Understanding where my art belongs helps my art find its welcoming audience.
I went through an exercise to figure out how I would distinguish illustration from other forms of visual arts:
It’s not just me who doesn’t want to draw the line between illustration and art. The debate about whether illustration is art or a mere craft has been contentious in academia. But at least we can all agree that an illustrator understands that their work is going to be viewed as a replica, not the original.
Illustration as a discipline emerged and evolved together with printing technology. The value of a fine art piece lies in its scarcity. The value of an illustration lies in its abundance. The more replicas we make of it, the further it can spread, thus more people will get the idea.
If this is how we define “art” versus “illustration, I stand firmly on the side of illustration. I never wanted to create a one-of-a-kind art piece that requires people to go to a gallery to see them. I love for my work to be an information bit that can be easily transmitted via a printer or over the internet.
I used to wrestle with traditional painting techniques. I aspired to emulate the painterly look even though I painted digitally because I subconsciously considered painting a “higher” art.
Playing with paint and inks surely help me to expand my sensibility to textures and marks. It’s an essential part of my art practice. But I was never good at achieving a painterly look, and I thought I was bad at making pictures.
Labeling my pictures as illustrations got me one inch closer to committing to a style- I no longer aspire to that painterly look! The simple lines and flat shapes served the purpose of an illustration - to communicate and spread.
Now, within the box of “illustration” there are still plenty of genres to decode. Next week, we’ll dive into the various applications of illustrated pictures.
Until next time!






插图(文本的图形化附注),与单独的绘画作品相比较,更方便作者与读者的沟通和信息传播。